Van boerderij tot Brussel
De landbouw als systeem
Om een gedeeld beeld van de landbouw in Nederland te vormen, maken we gebruik van een systeembenadering. De landbouw in Nederland kan worden gezien als een systeem. Milieuwetenschapper Donella Meadows beschreef een systeem als een geheel van onderling verbonden onderdelen die samen iets bereiken. Elk systeem heeft dus drie kenmerken: onderdelen, verbindingen en een doel.
Het landbouwsysteem in Nederland bestaat uit veel verschillende onderdelen. Naast economische (bijv. inkomen), politieke (bijv. beleid), sociale (bijv. tradities) en technologische (bijv. machines) factoren, spelen ook ecologische processen (zoals nutriëntenkringlopen) een belangrijke rol. Bovendien zijn er een tal van actoren betrokken, elk met hun eigen belangen.
Al deze onderdelen zijn met elkaar verbonden, over sectoren en schaalniveaus heen. Volgens John Anderies, hoogleraar modellering en duurzaamheid, bestaan er drie soorten verbindingen tussen de onderdelen van een systeem: de stroom van informatie, materialen en energie. Een boer oefent inspanning (energie) uit om de bodem te bewerken en gewassen te oogsten (materialen), met behulp van kennis die hij of zij heeft geleerd in interactie met zijn of haar omgeving (informatie).
De onderdelen en verbindingen van de landbouw komen samen om een doel te bereiken, namelijk het produceren van voedsel met een leefbaar inkomen voor boeren. Omdat het systeem echter uit zoveel onderdelen en verbindingen bestaat, is het moeilijk om overzicht te houden.
Grip krijgen op complexiteit
Om overzicht te houden kan het maken van een model helpen. Een model is een vereenvoudigde weergave van de werkelijkheid. Het bevat zowel expliciete kennis (wat we weten) als impliciete kennis (wat we denken te weten). Donella Meadows benadrukt het belang van het maken van modellen, omdat het onze aannames zichtbaar en bespreekbaar maakt. Dat biedt kansen om te leren en onze modellen te verbeteren.
Een goed model ontwikkelen is echter niet eenvoudig. Het vraagt om de werkelijkheid te vereenvoudigen zonder haar complexiteit volledig te verliezen. We moeten als het ware het bos kunnen zien, zonder de bomen uit het oog te verliezen.
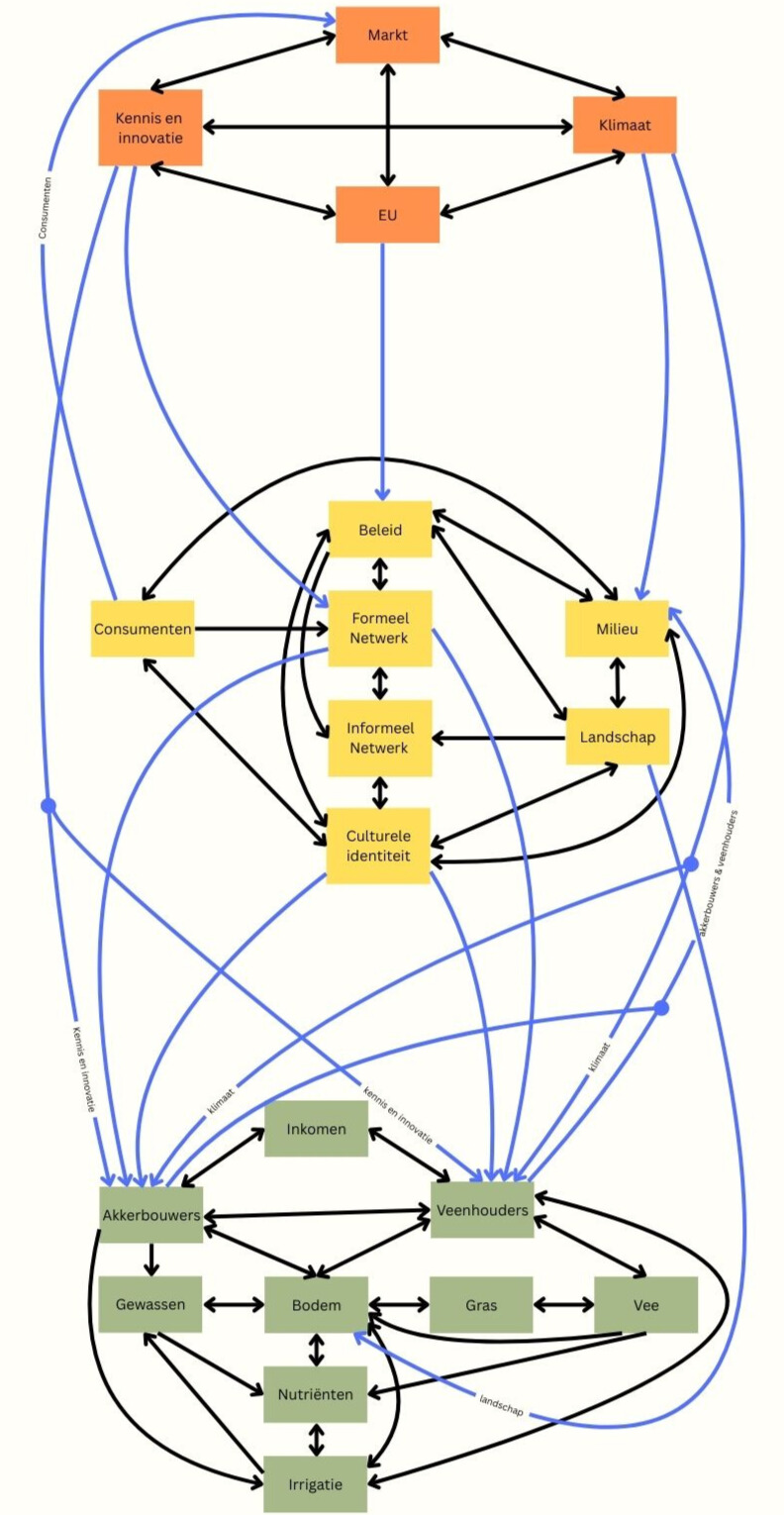
Het model dat we hebben ontwikkeld bestaat uit drie niveaus: micro, meso en macro (zie figuur 1) Hieronder behandelen we elk niveau en beschrijven we de onderlinge verbanden.
Micro: het boerenerf
Wij beschouwen het Nederlandse landbouwsysteem op microniveau (oftewel het boerenerf) als een samenspel tussen boeren, bodem, gewassen, water, inkomen, vee en nutriënten. In onze visie op dit systeem staan de boer en de bodem centraal zowel op het boerenerf als het bredere landbouwsysteem.
Gewassen nemen nutriënten uit de bodem op, terwijl gewasresten weer bijdragen aan de opbouw van organische stof. De door de veehouderij geproduceerde mest is een bron van organische stof en nutriënten voor de bodem. Het veevoer dat de veehouderij nodig heeft wordt deels op het eigen bedrijf verbouwd en deels vanuit de akkerbouw aangeleverd. Hierdoor kunnen circulaire uitwisseling van nutriënten tussen beide subsystemen ontstaan. Echter is er nu vaak geen sprake van een kringloop doordat het huidige systeem onder andere in hoge mate afhankelijk is van import van veevoer, de mest deels wordt afgevoerd buiten het boerenerf en het gebruik van kunstmest.
Het inkomen van de boeren is sterk afhankelijk van productie, en die productie wordt bepaald door de bodemgezondheid en bedrijfsvoering. Tegelijkertijd beïnvloedt het gerealiseerde inkomen de mogelijkheden in de bedrijfsvoering. Boeren nemen als ondernemers verantwoordelijkheid voor een balans tussen kwaliteit, productiviteit, kosten, gebruik van inputs en het duurzaam omgaan met bodem, water en milieu.
De mogelijkheden voor het waarborgen van deze balans zijn in zekere mate afhankelijk van ontwikkelingen op mesoniveau (zoals beleid) en macroniveau (zoals klimaatverandering en wereldmarkten). Boeren worden echter niet alleen beïnvloed door deze externe factoren, ze kunnen ook zelf invloed uitoefenen op meso- en macroniveau. Dat doen ze door te experimenteren met nieuwe praktijken, waarmee zij bijdragen aan innovatie en kennisontwikkeling. Daarnaast kunnen boeren via hun landgebruik habitats vormgeven die de biodiversiteit in het landschap versterken.
Meso: van beleid tot culturele identiteit
Het mesoniveau is de schakel tussen wat er op microniveau gebeurt op de boerderij en de sturende krachten daarvoor op macroniveau. Op dit niveau komen verschillende belangen samen op sociaal-cultureel, politiek en ecologisch gebied. Deze belangen kunnen elkaar versterken, maar brengen ook uitdagingen met zich mee in het Nederlandse landbouwsysteem.
In ons model hebben wij zes onderdelen geformuleerd die samen het mesoniveau definiëren: beleid, milieu (conditie natuurlijke omgeving), landschap, culturele identiteit, netwerk (formeel/informeel) en consumenten. Veranderingen in beleidsdoelen of maatschappelijke verwachtingen kunnen invloed hebben op landgebruik en daarmee op de inrichting van het landschap. Het landschap wordt vormgegeven en beheerd door boeren en andere betrokkenen, die vaak een sterke relatie met hun omgeving hebben. Dit beheer speelt een belangrijke rol in het herstel van natuur en biodiversiteit.
Veranderingen in het landschap kunnen samenhangen met of afwijken van bestaande regionale en culturele identiteiten. Formele netwerken, zoals natuurorganisaties, LTO, ketenpartijen of agrarisch adviseurs, zoeken naar manieren om met dergelijke ontwikkelingen om te gaan. Informele netwerken, zoals buren of familie, kunnen ondersteuning bieden, maar ook weerstand versterken. Daarnaast spelen consumenten een belangrijke rol: een betere verbinding tussen stad en platteland kan korte ketens en een overstap naar duurzamer koopgedrag stimuleren. De voorkeuren en het koopgedrag van consumenten beïnvloeden de mogelijkheden voor landbouwbedrijven om over te stappen op duurzamere praktijken.
Macro: ver weg maar toch dichtbij
Op macroniveau bevinden zich onderdelen die verder weg van boer en bodem lijken, maar wier invloeden doorwerken tot op het kleinste niveau. Zo heeft de mondiale marktwerking invloed op de prijs die boeren voor hun product ontvangen. Ook wordt Europese wet- en regelgeving door landelijk beleid vertaald naar impactvolle regels waar boeren zich aan dienen te conformeren.
Een voorbeeld van de invloed die Europees beleid op de boerderij heeft is het Gemeenschappelijk Landbouwbeleid (GLB). Een onderdeel hiervan is Agrarisch Natuur- en Landschapsbeheer (ANLB), waarbij boeren, door de EU gefinancierde, vergoeding kunnen ontvangen voor beheer dat klimaat, water, bodem en biodiversiteit ten goede komt.
Naast wet- en regelgeving spelen ook kennis en innovatie een belangrijke rol, waaronder financieringsruimte om te investeren in innovaties, de aard van de kennis en data die ontwikkeld en gedeeld wordt, en toegankelijkheid tot kennis (via formele en informele netwerken). Juist deze aspecten worden door markt en beleid beïnvloed, maar hebben wederkerig ook weer invloed op dezelfde markt en beleid.
Het laatste onderdeel dat grote impact heeft op macro niveau is klimaat. Veranderingen in trends op mondiaal niveau kunnen desastreuze gevolgen hebben op kleinere schaal binnen het landbouwsysteem. Vooral klimaatverandering kan de boer, natuur en samenleving steeds meer onder druk zetten. Ook de markt, het beleid, en de ontwikkeling en verspreiding van kennis en innovatie worden hierdoor beïnvloed, wat vervolgens weer gevolgen kan hebben voor het klimaat.
Gedeelde blik op de transitie
Door het maken van dit model hebben we een gezamenlijk beeld gecreëerd van het landbouwsysteem. Dit is echter een statisch beeld, terwijl de landbouw in Nederland juist in beweging is en wordt gekenmerkt door voortdurende veranderingen. Vaak ligt de focus op gebeurtenissen: er gebeurt iets, en daarop wordt gereageerd. Daarmee worden de zichtbare symptomen van problemen aangepakt, maar niet de dieperliggende oorzaken. Deze oorzaken liggen meestal in de systeemdynamiek, die in ons model nog ontbreekt. Systeemdynamiek verwijst naar de manier waarop veranderingen in één variabele leiden tot veranderingen in andere variabelen.
De volgende stap is daarom het ontwikkelen van een dynamisch model, waarmee we beter kunnen begrijpen waar problemen vandaan komen en welke gevolgen verschillende interventies kunnen hebben. Door samen modellen te ontwikkelen, leren we hoe veranderingen in het landbouwsysteem doorwerken. Zo dragen we bij aan een transitie naar regeneratieve landbouw in Nederland, ieder vanuit ons eigen onderzoek, maar met een gedeelde blik.
Figuur 1: Model van de landbouw in Nederland op micro-, meso- en macroniveau, inclusief de verbanden tussen de verschillende onderdelen.

